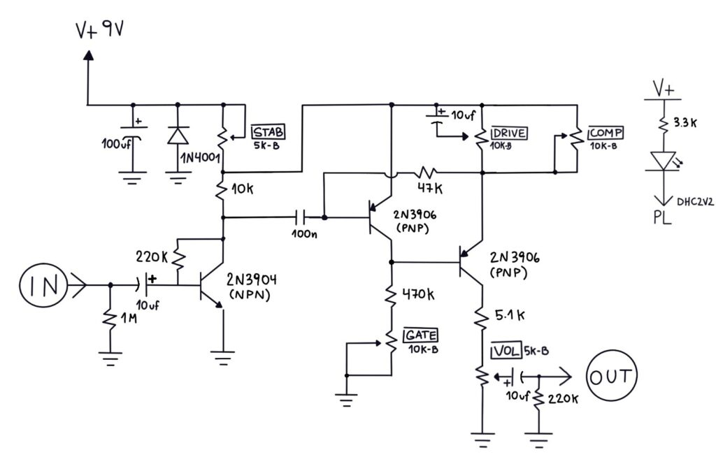
Fuzz Factory Pedal

Distortion guitar pedal designed by Zachary Vex. I bought the PCB and soldered all the components on it based on the schematic below. 

PXL_20231227_204053094[1]
PXL_20240130_211955186[1]
fuzz

First I soldered all the components to the PCB

Second I made holes in the enclosure to fit everything inside

Last I labeled the knobs (and decorated the box)

This pedal is fully functional as a regular guitar pedal, and it works great. But here I connected a contact microphone to the input and a small speaker to the output. Among other things, I use this to play with feedback sounds. 

Scroll to Top