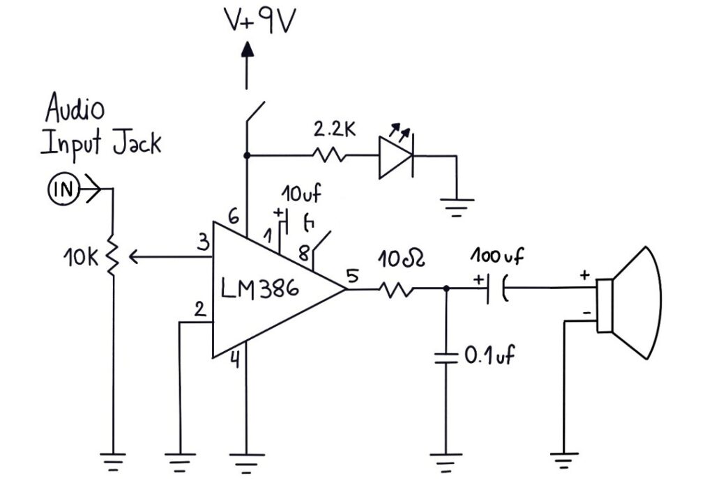
Power Amplifier: LM386

monitor

I built this small speaker using an LM386, a low-voltage audio power amplifier IC. 

My goal was to have a very inexpensive monitor to test other experiments with electronics without risking more valuable equipment. 

I added an extra switch to turn the gain loop on and off, depending on the project needs, to make this little box more versatile. 

Because the intention was for this box to be a testing device, I used all cheap components, and interestingly enough I ended up really liking how it sounds, especially when it accidentally catches the radio. 

Scroll to Top